來源:廣東速達進出口 編輯:報關公司 時間:2022年12月03日 11:51閱覽:次
1.申請流程
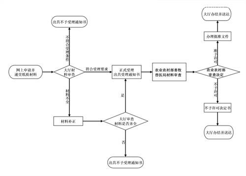
申請人在農業農村部政務服務大廳獸藥窗口遞交《獸藥進口申請表》及其相關材料。申請流程見下圖:

2.申請材料
獸藥進口(通關單)申請需提交以下材料:
(1)《獸藥進口申請表》一式一份(原件)。
(2)科研項目立項報告、試驗方案等材料(適用于少量科研用獸藥)。
(3)農業農村部獸藥評審中心審查意見文件(適用于進口注冊獸藥樣品、對照品、標準品、菌(毒、蟲)種、細胞等)。
國內急需獸藥進口,獸藥進口(通關單)申請還應提供以下材料:
(4)進口單位的《獸藥經營許可證》復印件。
(5)代理合同(授權書)和購貨合同復印件;
(6)生產企業所在國家(地區)獸藥管理部門出具的批簽發證明(適用疫苗);
(7)產品出廠檢驗報告;
(8)裝箱單、提運單和貨運發票復印件。
瀏覽過本文的還看了: 報關公司 進口報關流程 獸藥危險化學品進口報關